公司介紹公司資質行業地位質量管理
軌道交通直流支撐電容器柔直直流支撐電容器新能源、變頻器直流支撐用電容器交流濾波電容器脈沖電容器吸收電容器阻尼電感、電阻低壓交流電容器高壓自愈式電容器低壓濾波及無功補償裝置高低壓濾波及無功補償裝置
行業知識公司新聞常見問題
中文 英文
一、電容器的模型
實際的電容器模型如下:
二、電容器的關鍵參數
三、ESR和ESL對電容器頻率響應的影響
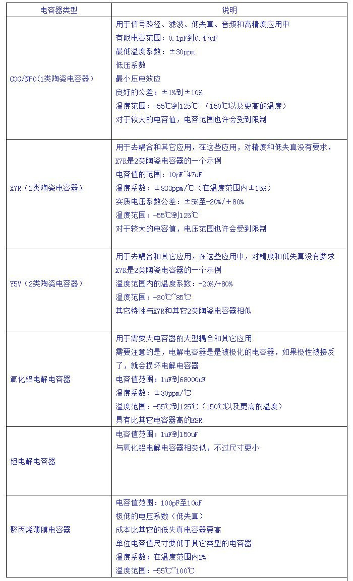
四、電容器類型